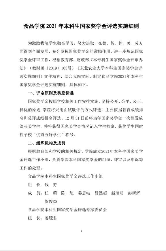
来源: 发布时间:2021-10-04 编辑:姜思岐 浏览次数:
上一篇:关于发布食品学院分析测试共享平台2021年下半年培训计划的通知
下一篇:关于2021年东北农业大学“骆承庠杯”食品科学与技术创新大赛暨粮食工程专业首届“若歆杯”创新创意食品大赛立项的公示
地址:中国黑龙江省哈尔滨市南岗区长江路600号
电话:0451-55190577
传真:0451-55190577
邮编:150030
copyright © 2022 买球赛的app官网官方(中国)有限公司
官方微信